华珠学子参演的精品微短剧《窃听风语》正式上线!
华珠大湾区影视学院举办校企联合研讨会——深化产教融合 共建影...
喜报 | 华珠学子参演微短剧《墨韵新生》荣获国家广电总局优秀...
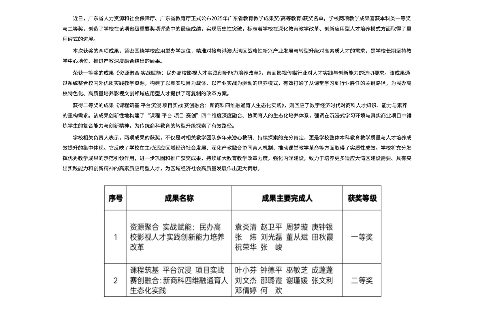
喜报!华珠在省级优秀教学成果奖评选中实现历史性突破
官方微信
官方微博
地址:广东省广州市从化区江埔街锦洞路168号
邮编:510900
电话:020-87979913 传真:020-87979913 投诉咨询方式:020-87979913 邮箱:zjxybgs@scauzj.edu.cn
招生电话:020-37983820
武装部征兵咨询电话:020-87982606
版权所有:华南农业大学珠江学院